
来源:金管局
8月28日,金管局举行Ensemble项目沙盒(沙盒)启动仪式,并宣布首阶段试验将涵盖四大代币化资产用例主题,标志着金融业在代币化技术的实际应用进程中迈出重要一步。


来源:金管局
金管局已完成构建沙盒,旨在利用实验型代币化货币促进银行同业结算,并集中研究代币化资产交易。Ensemble项目架构工作小组的参与银行已将其代币化存款平台连接至沙盒,为日后开展跨行支付同步交收及货银两讫结算的实验做好准备。
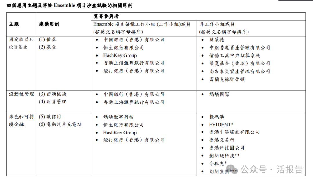
在充分考量业界意向、市场发展趋势及创新发展的潜在影响后,沙盒的首阶段试验将涵盖传统金融资产和现实世界资产的代币化,并聚焦四大主题:固定收益和投资基金、流动性管理、绿色和可持续金融,及贸易和供应链融资。
为巩固香港国际金融中心的地位,以创新精神开拓新经济领域,金管局会继续积极与业界沟通,了解他们对代币化发展的兴趣,共同开发及识别有关代币化的新主题及用例。
为支持香港代币化资产市场的持续发展,建立一个适当的监管框架尤其重要。作为工作小组关键成员之一,香港证监会在制定监管架构以支持香港代币化资产市场持续发展上,发挥着重要作用。此外,证监会将与金管局共同带领资产管理行业相关的代币化方案,以促进代币化的广泛应用,提升香港作为首要资产和财富管理中心的地位。
在国际层面,金管局亦会探讨与国际结算银行创新枢纽辖下香港中心在一个或多个代币化主题上的合作机会,并与CBDC专家小组成员合作,利用他们的专业知识进一步推动沙盒的发展。
金管局总裁余伟文表示:「推出Ensemble项目沙盒测试代币化用例,标志着金管局和业界在探索应用代币化技术于实际业务场景上迈出重要一步。Ensemble项目今年3月推出以来,业界就开拓创新解决方案以重塑数码金融领域反应积极。金管局期待未来与证监会、其他央行机构、学术界及各相关行业参与者合作,进一步推动香港代币化市场的创新发展。」

来源:金管局
证监会行政总裁梁凤仪表示:「今天推出的沙盒印证了创新和监管互相结合能为我们的金融市场开辟新道路。作为香港金融市场的两大构建者,证监会和金管局有著相同的愿景,并致力通过创新的市场基础设施引领香港的金融系统昂然步向未来。」

来源:金管局
文章来源:活报告公众号
1998-2025深圳市财华智库信息技术有限公司 版权所有
经营许可证编号:粤B2-20190408
粤ICP备12006556号