新兴市场债务可持续性,国际债务治理
以“一带一路”倡议为代表的南南合作对由发达经济体主导的国际融资体系的挑战日益突出。中国积极以务实姿态参与现有国际治理体系,并推动其向更公平、包容的方向演进。
本系列报告将对现行国际债务事前形成、事中管理、事后重组规则进行全面梳理,为中国引领建立更加负责任的国际债务治理规则提供基础参考。此篇聚焦债务形成与管理规则。
债务形成规则方面,中国参考OECD“君子协定”完善本国体系,大力支持新兴市场以发展为导向的项目需求,并通过国际出口信贷工作组(IWG)为新兴市场争取话语权。
债务管理规则方面,中国主动构建了覆盖低收入经济体与市场融资经济体的双轨债务可持续性分析框架,通过引入“政府投资”指标、反向压力测试等创新工具,使中国和合作方都能更早地洞察风险,并及时采取预防性措施。
自2018年以来,西方大肆鼓吹的“中国债务陷阱论”的谬误之处在于[1]:其一,是事件因果关系,陷入债务困境的经济体大多在中国推进共建“一带一路”倡议出现之前就发生了一系列财务问题,涉及原因包括内战、恐怖袭击、地区性和全球性流行病、财政管理不善、腐败以及全球金融和货币体系变化等。这些问题都与中国不相关。其二,是债务所有权,斯里兰卡、巴基斯坦、赞比亚、乍得等近年来陷入债务困境的经济体的大部分外债实际来自西方私营和公共机构以及传统多边金融机构。其三,是债务基本特征,西方提供的贷款往往偏短期、高利率,更容易导致不可持续的债务循环;而中国对发展中经济体的贷款大多围绕基础设施等领域的长期项目,且综合成本较低。
究其根本,“债务陷阱论”是西方对其主导的国际金融体系遭遇结构性挑战产生焦虑的体现,是一种企图维护其话语权的叙事工具。中国成为南方市场上重要的资金供给方,传统债权人在融资市场上的地位下移,以“一带一路”倡议为代表的南南合作对由发达经济体主导的国际融资体系的挑战日益突出。中国作为重要的变革参与者,将推动规则向更公平、包容、高效的方向演进。尽管现存的国际规则大多不是国际公约,但在多年实践中已内化成了精妙的软约束。本报告将对现行国际债务事前、事中、事后规则进行全面梳理,为建立更加负责任的国际债务治理规则提供基础参考。

一、事前:债务形成规则
1.1 综述
债务初始形成阶段的规则要求债权和债务双方进行真实可靠的事前审查。根据借贷双方和债务性质的不同,现存的债务形成国际规则包括:OECD针对政府出口信贷发布的《官方支持性出口信贷安排》和《促进低收入国可持续官方出口信贷的指导意见》;IFC针对商业金融机构项目融资中的环境与社会治理(ESG)制定的赤道原则和《环境和社会可持续性绩效标准》;以及欧洲债务和发展网络(Eurodad)针对发达经济体向发展中经济体贷款标准提倡的《负责任的融资宪章》。

1.2 官方支持性出口信贷协议
官方支持的出口信贷初现于20世纪初的欧洲[2],诞生于对苏联及其他社会主义阵营经济体出口的支持需求。当私营金融机构因政治与商业风险过高、无力或不愿为大型资本货物出口提供融资时,政府开始通过直接贷款、出口信用保险和担保等方式介入,以填补市场空缺。至20世纪70年代石油危机爆发,官方支持出口信贷规模显著增加[3]。为了规范纪律、避免西方各国间陷入恶性出口补贴竞赛,OECD于1978年在七国集团(G7)共识的基础上,发布了第一版《官方支持性出口信贷安排》。该安排依赖参与国的自愿遵守,故亦称为“君子协定”[4]。
经过近半个世纪的演进,“君子协定”形成了以“公平竞争”为核心原则的一系列国际规则,旨在促进各国出口竞争回归货物与服务的质量与价格本质,而非政府支持的融资支持力度。这些规则包括确立最低利率、最低保费、最大官方支持比例、最长还款期限等融资条件。在通用规则的基础上,本安排还对船舶、铁路、民用航空器、核电站、水资源项目等领域制定了细分行业的谅解规则。非OECD成员可以参加行业谅解,接受行业谅解条款的约束。
约束性援助是“君子协定”中的特色条款,指援助方以受援方必须购买其商品或服务为前提,向受援方提供优惠贷款或赠款。约束性援助包括援助贷款、混合贷款、无偿赠款等形式。其中,混合贷款可能形成表面是援助,但实际上却服务于援助方的出口利益。因此,为了避免挤压私营市场,OECD规定了最低优惠的要求,即混合贷款中优惠贷款的部分不应低于35%(对最不发达经济体为50%),以辨别真正的援助和变相出口补贴。
“君子协定”的国际地位因WTO《补贴与反补贴措施协定》(以下简称“WTO反补贴协定”)的豁免保护而获得显著强化。1995年生效的WTO反补贴协定对成员具有国际法定约束力,其将出口补贴分为禁止性补贴、可诉补贴、不可诉补贴三类。根据WTO反补贴协定附件1“出口补贴例示清单”的第k项规定[5],符合“君子协定”要求的出口信贷实践不构成禁止性补贴[6]。这意味着不符合“君子协定”的官方支持出口信贷可能违反WTO要求,成为WTO反补贴措施惩治的对象,从而事实上增强了“君子协定”的国际执行效力。

值得注意的是,“君子协定”并非最佳实践,而是脱胎于后殖民时期,西方列强为避免彼此间恶性竞争而达成的妥协,其局限之处在于:一是制定和修改过程均由发达经济体主导,体现的是发达经济体之间的利益平衡,而将广大发展中经济体排除在外。发达经济体的出口信贷业务已较成熟,基本完成了从政策性向商业性的转变;而发展中经济体的出口信贷体系还在建设初期,更依赖政府的支持。发达经济体以“公平竞争”为名、忽视发展阶段的不同,通过将“君子协定”与WTO反补贴协定挂钩,实则为发达经济体平整游戏场地,无形中构筑了不利于发展中经济体的制度壁垒。二是OECD规则关注发达经济体的出口需求,未能充分考虑债务国对资本品的需求和债务可持续性情况。例如混合贷款要求受援国必须同时承担商业贷款部分,反而加重其偿债压力。从整体设计来看,OECD《官方支持出口信贷安排》实质上维护了西方出口寡头的利益格局。
中国在构建自身出口信贷体系过程中,积极参考了OECD相关规则。自1994年政策性金融和商业性金融相分离以来,我国形成了以中国进出口银行为核心,以商业银行、保险机构共同支持的出口信贷体系。作为国际公认的保证公平贸易竞争的规则,《官方支持性出口信贷安排》受到包括中国香港和中国台湾地区在内等众多非OECD成员的遵守。中国大陆地区参考该安排内容,于2000年发布了《中国进出口银行出口买方信贷管理办法》。各家商业银行结合自身情况制定了相关业务的实施细则。

在融入既有体系的同时,中国也致力于推动代表新兴市场声音的多边出口信贷规则构建。2005年,时任美国副国务卿的佐利克提出中国应成为国际体系中的“负责任的利益攸关方”的讲话,认可中国是战后国际体系的重要成员,期待中美共同塑造未来秩序。2012年,中美共同倡议发起新兴市场和发达市场的集体磋商,成立了国际出口信贷工作组(IWG on Export Credit),旨在达成一套新的、代表更广泛国际利益的官方支持出口信贷规则。IWG参加方包括9个新兴市场经济体(中国、印度、俄罗斯、巴西、南非、印度尼西亚、马来西亚、土耳其、以色列)和9个参与OECD“君子协定”的发达经济体(美国、欧盟27国、加拿大、日本、澳大利亚、新西兰、韩国、瑞士、挪威)。中国进出口银行、国家开发银行等作为中方代表机构积极参与发声与合作。IWG在船舶融资等领域的磋商取得一定进展,但由于国际地缘政治等因素的变化和分歧,美国、欧盟、澳大利亚、巴西、加拿大、日本、韩国、新西兰、挪威、瑞士、土耳其等在2020年11月发布联合声明,宣布暂停谈判[9]。截至2025年9月,IWG工作组仍未恢复磋商。
1.3 赤道原则
赤道原则是由IFC与世界主要金融机构共同建立,为判断、评估和管理项目融资中的环境与社会风险定立了金融行业基准。自20世纪70年代以来,国际社会对保护环境和维护劳动者权益等企业社会责任的讨论快速发展。非政府组织运动认为给企业提供资金便利的金融机构也是导致企业缺乏社会责任的“帮凶”。在金融机构内外部的压力下,赤道原则应运而生。2003年,花旗银行、荷兰银行、西德意志州立银行、巴克莱银行等发起者共同起草了赤道原则,随后联合汇丰银行、JP摩根、渣打银行、美洲银行、日本兴业银行、日本信托银行等十家银行在IFC支持下正式宣布采纳并实行赤道原则。截至2025年9月底,共有来自全球38个经济体的130个金融机构正在实行赤道原则,其中来自中国的有4家[10]。
赤道原则主要由十项基本原则和八项绩效标准以及《环境、健康与安全指南》共同构成全面、系统和科学的社会和环境风险管理体系。
● 十项基本原则[11]描述了赤道银行提供融资的条件和报告义务。根据赤道原则要求,金融机构应当对融资项目按照潜在的环境社会风险和影响程度分为高(A)、中(B)、低(C)三类,并针对不同风险级别的项目开展不同程度的环境和社会风险审查。在此基础上要求借款企业针对风险点编制《行动计划》并写入借款合同。此外,赤道原则还强调银行在放款后对项目建设和运营实施持续性监测,并定期披露银行的赤道原则实施情况。
● 八项绩效标准[12]是赤道银行帮助客户识别项目风险和评估风险的重要判断和分析工具,它从环境与社会的诸多视角衡量项目的具体风险,包括:一是社会和环境评估管理系统;二是劳动和工作条件;三是污染防治与控制;四是社区健康和安全;五是土地征用和非自愿搬迁;六是生物多样性保护和可持续自然资源的管理;七是当地民族的社会、文化和生存环境;八是对文化和历史遗迹的保护。
● 《环境、健康与安全指南》[13](简称《EHS指南》)包括《通用EHS指南》和包含了60多个行业的《行业部门EHS指南》,是赤道原则的技术参考文件,被众多机构广泛采用,包括国际金融机构、国家监管部门、产业部门、学术科研机构和商业银行等。
赤道原则作为国际项目融资的环境与社会风险管理框架,其全球普适性的愿景与中国独特的发展需求之间存在结构性张力。近年来,部分中国金融机构相继退出赤道原则,反映出国际规则本土适应性不足、地缘政治压力与商业策略的综合作用。从叙事视角来看,赤道原则侧重于防范负面影响(Do No Harm),而“一带一路”倡议强调创造正向收益(Do Good)。许多中资银行的海外发展项目位于高风险经济体或涉及道路修建、燃煤电力等敏感行业,即便严格遵守赤道原则,也易成为国际非政府组织和媒体贴标签的靶子。退出赤道原则可以减少来自国际社会的“聚光灯”压力。从适用性层面来看,赤道原则最初围绕大型绿地项目设计,因此环境与社会影响评估流程复杂且严格。中国在“一带一路”倡议沿线和国内的许多投资项目属于棕地改建或并购融资,生硬地套用赤道原则会导致流程繁琐、成本高昂,不符合中国企业注重效率的运营文化要求。从规则共建角度来看,中国正在积极构建“以我为主”的绿色金融标准。从《绿色债券支持项目目录》到《中欧可持续金融共同分类目录》(CGT),再到中国、欧盟、新加坡共同编制的《多边可持续金融共同分类目录》(M-CGT),中国从国际标准的追随者,逐渐转型为共同制定者甚至局部领域的引领者。中国以“双碳”目标为轴,建立起了庞大、严格的绿色金融政策体系。部分金融机构退出赤道原则是基于商业考虑,将国际理念和经验内化到自身风险控制体系中,并以一种更符合中国国情的方式加以实施。全球ESG治理格局因此正在从“西方单一标准”走向“多元标准共存”的新阶段。

二、事中:债务管理规则
2.1 综述
债务管理主要约束债务人在借款发生后进行有效的债务管理,降低借贷成本、提高债务数据透明度、提高可持续性等。早期国际市场关于债务问题的规则大多聚焦于事后处理。自20世纪80年代以来,发展中经济体债务危机频发敦促国际市场优化债务治理规则。“债务可持续性”的概念开始被广泛讨论,即当债务国能够稳定支付本息,而不需要对财政情况做出重大调整的状态;当债务国的负担超过其偿付本息的能力,则债务进入不可持续状态[15]。世界银行、IMF、联合国贸发会等逐步将债务治理的关注范围向前序环节扩展,旨在提前发现、调整并规避危机。
在透明度方面,IMF分别在1996年和1997年发布了数据公布特殊标准(SDDS)和数据公布通用标准(GDDS),倡议债务国在进行国际借贷时须公开国内经济金融数据,对债务国的借贷行为进行一定约束和规范。
在可持续性方面,IMF和世界银行合作分别为低收入和中等收入的发展中经济体制定了可持续性分析框架,综合对债务国的资金需求和还款能力进行评价,同时为债权国和债务国的决策提供参考。
在有效性方面,世界银行制定了债务管理绩效评估工具,通过一套涵盖政府债务管理所有职能的综合指标,帮助债权国确定债务国政府政策在多大程度上有效协调了其借贷活动,并帮助债务国提高其债务治理水平。

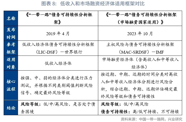
2.2 “一带一路”债务可持续性评价体系
截至2025年9月底,全球已有29个经济体的财政部门核准了《“一带一路”融资指导原则》。在借鉴世界银行、IMF 等国际组织做法的基础上,结合共建“一带一路”沿线经济体的实际情况,财政部分别在2019年和2023年发布了适用于低收入经济体和市场融资经济体的两套互为补充的债务可持续性分析框架,形成了基本覆盖“一带一路”沿线的债务评价体系。本体系是非强制性政策工具,鼓励中方和共建“一带一路”经济体利用债务可持续性分析评估,作为融资决策的重要参考。
中国通过发布上述评价体系,向世界提供了源自不同发展视角的公共产品。中国不仅是国际规则的遵守者,也有能力、有意愿为全球治理贡献“中国方案”。“债务陷阱论”等指责很大程度上出于对中国融资活动缺乏透明度的质疑。中国主动将债务可持续性评估制度化、显性化,是对这些关切的有力回应。它向国际社会表明,中国在投放资金时是负责任、有章法的,致力于从源头上防范债务风险。这有助于提升“一带一路”倡议的国际声誉和可信度。


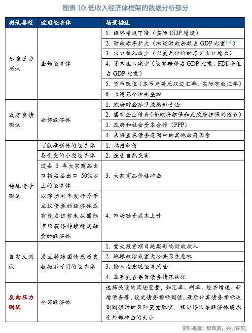
“一带一路”版低收入经济体适用框架与世界银行发布的LIC-DSF的不同之处在于:一是在输入性指标中,增加了“政府投资”指标。政府通过投资起到引导投资、调整投资结构、贯彻产业政策的重要作用。在评估宏观经济方向的时候,强调政府作为投资主体的原因是低收入经济体公共债务中外债的比重通常较大,且外债偿付时面对更高的汇兑风险。二是在数据分析部分,增加了反向压力测试。压力测试是设定压力场景后计算损失额度;反向压力测试是设定最大损失额度之后反推出风险因子的压力情景。反向压力测试常见于金融机构的安全性测度,作为通常压力测试场景的补充,更加关注风险因子变化幅度,可以更好地掌握经济体负债状况的弱点。三是在评价结论方面,额外给出了困境豁免判定,即拖欠额度低于GDP总额的1%;或因支付技术、支付障碍(被制裁)、有争议、外交分歧、难以找到支付对手方等情况;官方签署双边债务减免;对私人债权人的拖欠已与多数债权人完成债务重组,且政府判定其有“诚意”与剩余债权人谈判。符合情况者,可适当判定为高风险而非发生困境。




市场融资经济体适用框架较低收入经济体适用框架增加了银行系统总资产、VIX指数、美国10年期国债收益率等金融市场指标。“一带一路”版的市场融资经济体适用框架与IMF发布的MAC-SRDSF的不同之处在于:一是在输入性指标中,特别列出了在公共部门非息支出项下的“公共投资”指标。二是在数据分析部分,将市场融资经济体划分成了高收入和中等收入经济体,让二者选用不同的分析指标;并在分析中提出以决策树模型为主要模型、以逻辑回归为辅助模型。三是在评价结论方面,不仅对指标设置绝对阈值,还引入了以历史分位数设置相对阈值的方法。在风险等级修正的环节,当预期违约损失率低于历史25%分位点时,框架允许下调风险等级;当预期违约损失率高于历史75%分位点,框架允许上调风险等级;其他情况则无需调整。



文章来源:兴业研究公众号
1998-2026深圳市财华智库信息技术有限公司 版权所有
经营许可证编号:粤B2-20190408
粤ICP备12006556号