今日(4.29),A股震荡攀升,创业板指涨逾2%,锂电池概念股掀涨停潮。创业板ETF汇添富(159247)大涨超2.5%,盘中成交额放量超2000万元。资金面上,近5日有2日获资金青睐!

创业板ETF汇添富(159247)标的指数热门成分股多数飘红:江波龙涨超8%,胜宏科技、阳光电源涨超6%,协创数据涨超4%,宁德时代涨近4%,中际旭创涨超2%。
业绩面上,4月28日,江波龙正式披露2026年第一季度报告。2026年第一季度,江波龙实现营业收入99.09亿元,同比增长132.79%;实现归属于上市公司股东的净利润38.62亿元,上年同期为亏损1.52亿元,同比大幅扭亏为盈。业绩变动主要系在AI需求爆发的驱动下,全球半导体存储产业维持高景气度,为公司创造了良好的外部环境。
4月28日晚间,胜宏科技发布2026年第一季度业绩报告:报告期内,公司实现营收55.19亿元,同比增长27.99%;实现归属于上市公司股东的净利润12.88亿元,同比增长39.95%;实现扣非净利润12.57亿元,同比增长36.07%。对于2026年第一季度营收的增长,胜宏科技称,主要系销售额增加所致。

注:成分股仅做展示,不作为个股推介。
【中信建投:创业板新高后,还有多少空间?】
中信建投证券指出,近期,美伊谈判提上日程,全球市场反攻启动。目前A股核心进攻方向集中在创业板,此前创业板指跨越上一轮大行情高点,但是投资者对于创业板是否仍然有较大上涨空间产生了分歧。中信建投证券认为,从产业格局、估值等方面来看,创业板3600点的当下价值被明显低估。就上涨潜力而言,算力板块受益于AI巨头开支持续增长,其用电需求也间接推动了新能源板块上涨。从估值的角度来说,目前创业板指十年市盈率分位数仅在50%左右,对比市盈率分位数超过95%的上证指数和深证成指而言性价比较高,当下创业板指仍然是A股中最有性价比的方向。


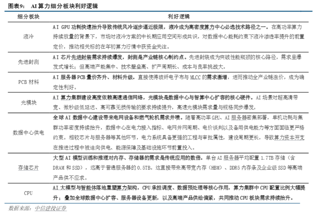
行业布局方面,一季报业绩披露显示TMT和周期板块呈现高景气高盈利格局,值得后续关注。从具体板块来看,算力仍是一季报景气主线,且正由核心硬件光模块、PCB向液冷、算力租赁、供电等“算力+”环节扩散;受益于AI 算力中心配储需求的爆发式增长,锂电行业迎来全新的结构性增量需求,其一季度产业链代表性股票业绩表现突出,板块向上动能不断延伸至整条产业链;创新药板块的景气度从业绩端与交易端获得双重确认,BD合作常态化推进,行业出海节奏持续提速;全球半导体行业正处于AI驱动的强景气周期中,且上行斜率仍在陡峭化。
算力仍是一季报景气主线,且正由核心硬件向“算力+”基础设施环节扩散。中际旭创一季度营业收入66.74亿元,营收同比录得37.82%,归母净利润录得15.83亿元,同比增长56.83%;海光信息一季度营业收入40.34亿元,营收同比录得68.06%,归母净利润录得6.87亿元,同比增长35.82%。同时,公开披露显示,国产算力芯片、PCB等半导体产业链延续了2025年以来的高景气,而随着数据中心容量和功率密度持续上行,液冷、算力租赁和供电等“算力+”方向仍是后续景气扩散中值得继续重点跟踪的环节。

锂电产业链一季报业绩高增的确定性正在被密集验证。电芯龙头宁德时代26Q1实现营收1291亿元、同比增长52.45%,归母净利润207亿元、同比增长48.52%,营收增速已逐季攀升至五个季度以来的最高水平,利润端同样维持在近五个季度的高位区间,反映下游动力与储能需求的共振拉动效应仍在加速兑现。亿纬锂能26Q1归母净利润预增25%-35%,储能电芯满产满销的状态进一步印证了需求端的饱满程度。更值得关注的是,此前深陷亏损的中上游环节正在集中迎来盈利拐点。锂盐端,天华新能、赣锋锂业26Q1同比大幅扭亏;正极材料端,龙蟠科技26Q1预计净利润2亿-2.5亿元,磷酸铁锂加工费上调叠加碳酸锂涨价带来的库存收益是核心驱动;中伟新材26Q1归母净利润预增72%-92%,三元与铁锂双线需求的同步回暖支撑了业绩释放。产业链利润分配格局正从“电芯独强”向各环节均衡修复演进,这一信号意味着行业景气度的传导已从下游渗透至中上游。

(来源:中信建投证券20260419《创业板新高后,还有多少空间?》)
【创业板指有何优势?光模块+新能源龙头荟萃!】
创业板ETF汇添富(159247)标的指数是创业板的代表性指数,其成份股数量仅占创业板的7%,但覆盖了创业板45%以上的市值及营业收入、85%的归母净利润、约40%的研发投入及人员。

截至2025/9/30
创业板指由最具代表性的100家创业板上市企业股票组成,汇聚新兴产业的代表公司。前四大行业分别为电池、通信设备、光伏设备、半导体等;前十大权重股包括电池龙头宁德时代,CPO三巨头中际旭创、新易盛、天孚通信,PCB领军公司胜宏科技等。

数据:截至2026/1/30
看好创业板机遇,指选“光模块+新能源龙头荟萃”的创业板ETF汇添富(159247)!指数权重股汇聚电力设备、通信、电子、医药生物等赛道龙头,一键布局新质生产力!创业板ETF汇添富(159247)管理费率低至0.15%/年,托管费率低至0.05%/年,全市场最低档!A类:024063,C类:024064
风险提示:基金有风险,投资需谨慎。本材料仅为宣传材料,不作为任何法律文件。我国基金运作时间较短,不能反映股市发展的所有阶段。投资有风险,基金管理人承诺以诚实信用、勤勉尽责的原则管理和运用基金资产,但不保证本基金一定盈利,也不保证最低收益。基金的过往业绩并不预示其未来表现,基金管理人管理的其他基金的业绩并不构成基金业绩表现的保证。投资人应当认真阅读《基金合同》、《招募说明书》和《产品资料概要》等基金法律文件,基金管理人提醒投资人基金投资的“买者自负”原则。本基金属于较高风险等级(R4)产品,适合经客户风险承受等级测评后结果为进取型(C4)及以上的投资者,客户-产品风险等级匹配规则详见汇添富官网。投资者在申购/赎回ETF基金份额时,申购赎回代理券商可按照不超过0.50%的标准收取佣金,其中包含证券交易所、登记机构等收取的相关费用。其他基金的销售费用请参见相应基金的招募说明书、产品资料概要等法律文件。
内容来源:有连云
1998-2026深圳市财华智库信息技术有限公司 版权所有
经营许可证编号:粤B2-20190408
粤ICP备12006556号