来源:国泰君安证券研究(gtjaresearch)
大年初一,与宣发逆天的《小猪佩奇过大年》同期上映的,还有被誉为中国第一部硬科幻电影的《流浪地球》。
同时值得期待的是,《疯狂外星人》、《上海堡垒》、《刺杀小说家》、《明日战记》以及《拓星者》等一系列中国科幻电影都将在2019年陆续上映。
国泰君安传媒团队近期带来了一篇对全球科幻电影发展史的深度研究,并探讨了一个关键问题——《流浪地球》,能否成为中国版的《星球大战》?2019年,会成为中国的硬科幻电影元年吗?
01
百年票房王者
科幻电影(英文为Science Fiction Film或简称sci-fi film)是目前电影市场上最重要的商业类型片之一。
所谓科幻,就是既要有科学,也要有幻想。科幻电影应该基于真实的科学理论,结合电影叙事艺术,最终表现出对于政治或社会议题的关注,或是对人类处境的探讨。
目前对科幻片主要分类为软科幻与硬科幻。硬科幻以物理学、化学、天文学等自然科学为基础,追求科学的逻辑严谨和准确,反思科技发展对人类社会的影响,代表作品有《2001:太空漫游》、《黑客帝国》等
硬科幻代表《星际穿越》中飞船在穿越虫洞

资料来源:时光网
软科幻则更注重对于哲学、心理学或政治学等探讨,科幻属性较弱,仅作为辅助剧情发展的背景出现,著名电影有《这个男人来自地球》、《彗星来的那一夜》以及超级英雄系列电影等。
软科幻《复仇者联盟》
科幻服务于剧情发展

资料来源:毒眸电影
总结科幻电影一百多年的发展,大致可以根据影片题材、故事性、技术应用等特点分为以下四个阶段:
从19世纪末到20世纪20年代的起步期:这个阶段主要是基于科幻小说的电影萌芽期。1902年法国导演乔治·梅里埃拍摄的《月球旅行记》是第一部真正意义上的科幻电影。此后随好莱坞制片厂制度的出现和发展,美国科幻电影制作奋起直追,1916年的《海底两万里》开创水底拍摄先河。该阶段的科幻电影,主要聚焦对科学发展的忧虑和对人类依赖机器的反思和担忧。
20世纪30-60年代是科幻电影发展的第二阶段:受大萧条和世界战争的影响,此时的科幻电影多带有消极色彩和宣传抗战精神,如《蝙蝠侠》(1943)描写战争中反面人物。20世纪50年代以后,受冷战军备竞赛及航空技术发展影响,公众对太空旅行等新技术兴趣较大,科幻电影反响强烈,如《2001:太空漫游》以开创性的视觉效果和对太空旅行的现实写照成为里程碑式作品。
20世纪70-80年代是科幻电影的爆发期:1969年美国成功登月将人类的视野带入浩渺的宇宙,外星人题材等思索人类与宇宙其他生物关系的电影成为叙事主流,诸多优秀导演也脱颖而出。如乔治·卢卡斯的《星球大战》系列、詹姆斯·卡梅隆的《终结者》系列和斯皮尔伯格的《E.T.外星⼈》分别描绘了人类与其他物种或敌对或友好的生存状态。除外星文明主题外,科幻电影也走向成人严肃和深刻反思,第一部反乌托邦科幻电影《发条橙》诞生于1972年,该阶段是科幻电影的黄金时代。
20世纪90年代-至今,是科幻电影在数字商业时代下的多元化探索时期。80年代中后期,随着数字技术飞速进步,大量人机主题电影因应而生,如《黑客帝国》。进入20世纪后,电脑特效技术也日趋成熟,代表作品为2009年上映的历史票房冠军《阿凡达》。视觉呈现已不再是障碍后,科幻电影题材日趋多样化,既有涉及热门科学研究的《火星救援》、《星际穿越》,也有以动作元素为主的超级英雄系列,受众覆盖全部观众,但其对未来的思考和人性可能性的探索依然是科幻电影的永恒主题。
一百年间,科幻电影的发展与社会环境、科学发展关联紧密,最终从亚文化B级片成长为21世纪科学与艺术完美结合的商业大片。
02
一种精神刚需
当《2012》上映的时候,其带来的末日概念引发了全球媒体的大讨论。
十年以后,当我们站在2019,或许那些概念带来的新奇与刺激已经褪去,但影片带来的人与自然、群体与个体的思考仍然不过时。
而科幻电影在过去近百年的时间里对全球观众的吸引远不只此。
首先,科幻电影以其极具想象力的剧情和震撼的视觉特效深受观众喜爱,逐步成为票房王者。科幻电影是对电影技术的最佳体现,同时能够承载文学艺术对人与宇宙的终极反思,达到商业与艺术之间的完美平衡。因此,从市场需求而言,影迷们对一部好的科幻电影的期待始终不会间断,中国缺的不是科幻市场和科幻迷,而是真正的华语科幻制作。
与此同时,科幻片多以3D、IMAX特效格式呈现,单票价较高,盛产头部影片。2012-2017年北美TOP10电影中科幻题材数量稳定在3-5部,票房占比约40%左右。
北美票房TOP10中科幻电影占比高(亿美元)

资料来源:艺恩,国泰君安证券研究
目前全球历史票房前十的影片中,科幻电影占据6个席位,其中《阿凡达》以27.88亿美元稳居第一。
历史全球票房Top10科幻题材占据6个席位
资料来源:Box Office Mojo,国泰君安证券研究
从IP内容角度来看,博伟旗下的星球大战和漫威的超级英雄系列已形成完整的IP体系,其中漫威历经10年完整构建平行宇宙世界观,死忠粉丝众多,后续票房保障较高。
从制作角度来看,好莱坞科幻片具备丰富的经验并已实现高度的工业化。同时诸多顶级导演也是科幻题材的常客,詹姆斯·卡梅隆是公认的电影技术狂人,雷德利·斯科特的《银翼杀手》、《普罗米修斯》和《火星救援》均是里程碑作品,相应科幻影片具有极高的票房号召力。
03
我们的“地球”还要“流浪”多久
科幻电影以其对剧本创作、资金实力和视觉特效的三重高要求成为电影工业化发展的终极验金石。
一部优秀科幻电影的成型,融合了文本创作、剧本改编、资本运作、拍摄、表演、特技与特效、后期制作与宣传发行等等复杂环节。
整套制作流程的全面协同显得尤为重要,包括稳定的题材输出和合理剧本改编、大量的资金支持和成熟的预算体系以及道具模型制作和特效设计三个部分缺一不可。
好莱坞正是凭借其多年来工业化制作经验和基于全球电影市场的票房回报称霸科幻电影制作。
以《星际穿越》为例:
《星际穿越》堪称好莱坞科幻的经典之作

数据来源:《星际穿越》电影官网
首先,从剧本上来看,主创团队科学与艺术素养兼备,理论基础为硬科幻根本所在。
诺贝尔物理学奖得主、黑洞和广义相对论领域最杰出的科学家之一基普索恩是《星际穿越》的联合编剧,为影片中的黑洞模型及相关引力方程提供理论支持。
影片的黑洞特效制作均是基于索恩的引力透镜公式,建立全新渲染软件制作而成,堪称物理学上最准确描述黑洞的视觉呈现。
严谨的科学逻辑在好莱坞科幻电影制作中并非个例,《火星救援》获得NASA全力支持,尽可能地还原火星上的真实生活环境,20世纪60年代拍摄的《2001:太空漫游》就描述了太空和飞船中的微重力状态等。
科学理论的严谨性和逻辑性是科幻影片的根基所在,一方面好莱坞顶级科幻电影导演科学与艺术素养兼备,如卡梅隆辍学于加州州立大学物理系,另一方面主创团队尊重科学,积极邀请知名学者提供理论辅导,由此在创作源头上奠定好莱坞硬科幻电影基础。
《星际穿越》中黑板上公式均为现实推理过程

资料来源:《星际穿越》剧照
《星际穿越》黑洞原始特效模型及最终影片

资料来源:《星际穿越》电影官网
其次,从资金来说,高昂制作成本投入带来高收入,海外票房占比多数。
《星际穿越》拍摄成本1.65亿美元,折合每一分钟镜头造价7.6万美元,科幻大片所需的震撼视觉效果对特效技术及现场道具制作都提出了最高的要求,这直接导致了制作成本的高昂,而支撑起其高额投入的是来自全球的电影票房。
根据Box Office Mojo统计,目前IMDb历史评分前十的科幻影片投资成本大多在1亿美元左右,2010年以后的《星际穿越》和《复仇者联盟3》制作成本均在1.5亿美元以上,票房收入约5亿左右,而平均海外票房贡献占比高达59.32%。
最后,从技术上讲,顶级特效制作,数字资产、工业化管理经验双重积累。
《星际穿越》凭借其震撼的黑洞、虫洞等特效获得当年奥斯卡金像奖最佳视觉效果奖。制作团队为诺兰御用特效公司Double Negative,全部CG制作数据高达800TB。Double Negative为制作黑洞模型,根据索恩提供的方程式,重新编写了一套渲染效果器,单帧渲染时间高达1个小时。
根据相关业内资料显示,好莱坞诸多电影特效技术开发都源于影片拍摄需要并逐渐积累,在前期设计、模型制作、摄影、特效化妆等诸多细分领域都已经形成了精细的专业分工并管理经验成熟,技术和艺术层面都达到完美契合。
好莱坞四大电影特效制作公司创始时间悠久
积累了大量制作经验

资料来源:艺恩,国泰君安证券研究
相比之下,华语科幻片在资金、技术和剧本都还欠缺较为核心的力量加持。
科幻电影需要整个电影工业体系的支撑。所谓电影工业化是指服饰、化妆、道具、摄影、录制、美工、编剧、导演、演员各司其职,在工业流程的制约下共同完成电影的拍摄任务;研发、融资、制片、宣传、发行、版权交易、衍生产品开发各尽其责,在工业标准的推动下一起打造电影的产业链条。
中国电影工业由于起步较晚,经验匮乏,目前国产电影的体系下,“专业的人”、“专业的预算”、“专业的电影效果”三者均处于未知和欠缺状态。
主创:艺术有余科学不足,工业化制作经验欠缺
科幻电影需要的国内产业链层面人才、技术、编剧与文本创作的一直处于断层之中。目前国内主流导演、编剧团队缺乏相关知识积累,并对科技探索敏感度较低。而相关物理学理论知识非一时突击学习所能弥补,如《星球大战》主创团队设计的“千年隼”结构需要大量物理学知识积累。若主创团队缺乏一定理论基础,其逻辑与科幻宇宙想象力会受到限制,后续道具物理推算、建模的指导也会有所欠缺。
资金:科幻电影投入大、周期长,资本方多知难而退
科幻电影特效及道具制作耗资高昂,国产科幻电影则因为票房风险大、制作周期长等因素缺乏资本支持。由于国内票房承载量有限,过往的国产科幻片投资成本最高不过3-4亿人民币,与好莱坞10-20亿人民币的投资体量有很大差距。制作成本上的差距直接造成影片质量上的巨大鸿沟。国产科幻片除软科幻的《美人鱼》投资收益较高之外,其他科幻片均属于低成本低回报,投资价值低。
技术:技术资本错位,国产特效夹缝中求生存
首先,国内视觉特效技术行业起步较晚,缺乏经验积累和资金支持,多以服务好莱坞片为主。相比之下,国内视觉特效行业2008年之后才略有起步,仍需要一定时间进行技术研发和经验积累。
影视特效制作全流程

资料来源:艺恩,国泰君安证券研究
其次,国内特效制作公司并且没有形成以技术为核心的良性竞争,多在高端海外公司和廉价基础业务夹缝中求生存。目前我国品牌认知度最高的视效制作公司Base FX拥有最为先进的制作流程和培训体系,其员工规模也只有600多人,而工业光魔的团队可能多达2000多人。根据2016年艺恩调研数据显示,超过60%的观众认为国外特效优于国产特效,华语特效制作支持度较低。
04
流浪者,已踏上归途
中国科幻电影主要发展历史与时间轴
曾偶露锋芒但终为曲折

资料来源:电影票房公众号,国泰君安证券研究
国内科幻片史上曾出现不少佳作
数据来源:豆瓣
目前国内电影市场票房规模增速强劲,且头部影片票房天花板一再上升,存在打造国内科幻的市场基础。
2018年国内电影总票房609.8亿人民币,同比增长9%,已稳坐全球第二大电影市场。此外头部影片集中趋势进一步加强,2017、18年票房冠军《战狼2》、《红海行动》分别获得56.83、36.51亿人民币票房。
票房扩大有利于提高优质影片投资上限,而头部影片的豆瓣评分也呈逐年上升趋势,显示出影片内容质量与票房关联度的加强。我们认为,国内电影市场已经存在进行高投入长期制作形成高产出国产科幻电影的市场基础。
2017-2018票房TOP10 影片豆瓣评分

数据来源:猫眼专业版,豆瓣,国泰君安证券研究
投机热钱流出、限薪政策出台,特效与制作投入有望加大
随着影视行业政策进一步趋严,相关演艺明星限薪政策密集出台,投机热钱也进一步流出。原本以追求速度、追求流量影星的影视投资理念将发生反转,主要的成本投入将回归内容打磨和特效制作。
2018年6月以来,针对阴阳合同、天价片酬以及唯流量吸金等现象,广电总局发布一系列相关监管政策。长期来看,演员限薪有利于降低电影制作成本,使片方致力于提升剧本、拍摄和后期特效制作。
影视行业监管政策
有利于电影投入成本的合理分配
资料来源:国家广电总局,国泰君安证券研究
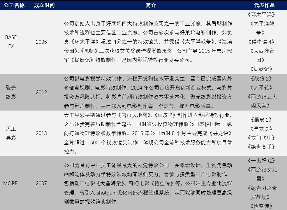
龙头影视特效公司已初步具有较完整的项目流程管理能力,将受益于制作方特效投入的提升。根据艺恩调研显示,目前中国视效公司品牌认知度排名前三的公司为Base FX、聚光绘影和天工异彩,这三家公司均拥有较为稳定的客户源以及一定的创新能力,而MORE、楷魔视效、诺华视创等新锐公司也逐渐崭露头角。
国内龙头影视特效公司已积累了一定的科幻片制作经验

资料来源:各公司官网,国泰君安证券研究
高知科幻迷渐成消费主力,高端观影与衍生品需求强
随消费水平的提升及多年来好莱坞科幻大片的普及,中国科幻电影受众群正逐渐形成,80、90年代第一代接受外来科幻文化的科幻粉丝也正成为消费主力。随着中国人均GDP接近一万美元,以及多年来好莱坞科幻大片的熏陶,国内已经形成相对固定的科幻电影受众群。
与此同时,80、90年代第一批接受外来科幻文学洗礼的科幻迷已成为消费主力。根据新传智库调查,因为年纪阅历原因,相比于00后偏爱爆米花电影,该年龄段对《盗梦空间》等硬科幻影片兴趣更大。
各年龄段科幻片受众观影偏好分析
8090后偏好科幻题材

数据来源:新传智库,国泰君安证券研究
科幻电影多以大片形式呈现,目前国内IMAX等高端观影习惯已逐渐养成,且科幻电影后续衍生品市场潜力较大。目前中国观影市场高端观影习惯已逐步养成,IMAX成为观赏好莱坞大片的首选影片格式,观众对50元及以上的高电影票价接受度较高。
上游优质内容储备众多,国产科幻可改编素材丰富
国内科幻文学正迅速发展,在《科幻世界》等传统杂志及诸多新媒体平台的带领下,严肃科幻文学正逐渐走进大众视野。
根据《文艺报》调查,2011到2016年,中国科幻小说出版总数从年度77种发展到年度179种,原创读物从35种发展到102种,增长量在一倍以上。2017年科幻阅读市场的2017年产值总和为9.7亿元,而2018年半年总量已接近9亿元。
此外,除以《科幻世界》为代表的传统科幻小说发表平台外,新媒体科幻产业也迅速崛起,《科幻世界》杂志社、未来事务管理局等创办的微博、微信公众号,通过“科幻春晚”、“科幻经典作品解读”等吸引了大量读者,其中“科幻春晚”已连续举办三届,参与作家包括国内顶尖科幻作家刘慈欣、王晋康,海外作家美国星云奖得主刘宇昆等,2018年全平台获得1000万阅读量。
国内上游优质科幻内容储备丰厚,以刘慈欣为代表的华语科幻作家作品成熟,粉丝基础雄厚。
刘慈欣的科幻小说风靡欧美
美国前总统奥巴马亦是其死忠粉

资料来源:腾讯娱乐
华语著名科幻小说家及代表作品一览
国内从不缺少优秀的科幻小说作品

资料来源:未来事务管理局,国泰君安证券研究
05
前途似锦又未卜
国产科幻电影并不缺少优质的内容IP以及雄厚的粉丝基础,缺少的是一个能开创先河的优秀作品。一旦有优秀的作品带来票房与口碑的双丰收,将吸引资金的进一步投入从而带动电影工业化水平的提升。
作为首部被搬上银幕的刘慈欣作品,春节档上映《流浪地球》有望以其严谨的剧情逻辑和精美特效开创中国科幻电影历史。
《流浪地球》改编自刘慈欣所著的同名小说,讲述未来由于科学家发现即将膨胀为红巨星的太阳可能会毁灭整个太阳系,人类计划历时2500年,通过建造一万台行星发动机驱动地球离开太阳系寻找新家园的故事。
根据现有发布物料来看,我们认为该影片在中国科幻电影制作历史上迈出了极为重要的一步,导演团队历经融资、制作等多重困难,全力付出,历时4年打造这部真正意义上的国产科幻大片。
完整还原小说科幻世界观
科学逻辑严谨
电影完美还原小说中科幻世界观,并从故事层面深化“流浪”与“回家”的精神内核。
主创团队邀请北大的心理学教授为片中人物做性格模型设计,并聘请了中科院四位科学顾问解决电影中关于物理和天体问题,主创团队历时15个月,精心设计和绘制了近3000张概念设计图和8000多张分镜,置景延展面积达到10万平方米,力求保证影片的每一个细节符合现实和科学原理。
《流浪地球》行星发动机设计手稿

资料来源:电影官方微博
视觉特效震撼
国产团队主导技术制作
根据推算,影片总投资金额约在5亿左右,大部分资金均用于前期拍摄和视效制作上。影片中宇航员所穿着的外骨骼装甲设计由好莱坞特效团队维塔数码负责,采用石墨硒外壳、氚电池动力,而其余包括太空服在内的道具均由国内421、希娜魔夫等公司设计制作完成。CG特则以国内MORE、橙视觉、Pixomondo(中德)以及Dexter(韩中)为主力制作。
《流浪地球》中外骨骼装甲设计

资料来源:豆瓣
《流浪地球》木星特效

资料来源:豆瓣
中国元素完美融合
独具东方文化的末日科幻故事
影片在立足全人类视角拯救文明的基础上,让中国元素、东方文化不带违和感地融入剧情发展和画面设计。
一方面,影片讲述了末日之下利用行星发动机推动整个地球,全人类共同寻找新家园的故事,不同于西方英雄拯救地球或火箭送走精英开拓新殖民地的发展,中华文化强烈的“归乡”情节和人类命运共同体的理念既服务剧情发展,又对其进行了深化。
另一方面,影片将中国元素不雷不尬地融入画面设计,如地下城春节的舞狮表演、末日冰雪中的东方明珠电视塔和奥运大厦,这些画面能够让观众产生结构性的文化共鸣和审美体验,而又没有对爱国情怀进行过度上升。
末日冰雪中的奥运大厦和东方明珠

资料来源:豆瓣
除《流浪地球》之外,2019年还有多部优质国产科幻影片上映,有望形成规模效应,带动科幻观影热潮。
一大批高质量国产科幻片将在2019年上映

资料来源:豆瓣
2019年待上映的华语科幻电影及制作中的国产科幻电影

资料来源:猫眼专业版,电影局官网,国泰君安证券研究
1977年《星球大战》的上映让科幻电影从此成为好莱坞未来四十年商业大片的标配,也促使顶级特效制作公司工业光魔的诞生。
从这个意义上来说,《流浪地球》的成功与否不在于其票房多少,而在于其严谨的制作态度对中国科幻电影的开拓意义,对中国电影工业和中国创意的引领作用。
主创团队历时四年磨一剑的剧情设计和特效制作本身就是中国科幻电影的一大壮举,其成功必定会催生一波国产科幻影视项目的落地操作,对后续电影制作起着精神和经验上的引领作用。
以上内容节选自国泰君安证券已经发布的证券研究报告《沉舟侧畔,千帆启航》,具体分析内容(包括风险提示等)请详见完整版报告。若因对报告的摘编产生歧义,应以完整版报告内容为准。
陈筱 证书编号:S0880515040003
陈融 证书编号:S0880518080002
苗瑜 证书编号:S0880518110001


法律声明
本公众订阅号(微信号: GTJARESEARCH)为国泰君安证券股份有限公司(以下简称“国泰君安证券”)研究所依法设立、独立运营的唯一官方订阅号。
其他机构或个人在微信平台上以国泰君安研究所名义注册的,或含有“国泰君安研究”,或含有与国泰君安证券研究所品牌名称相关信息的其他订阅号均不是国泰君安证券研究所官方订阅号。
本订阅号不是国泰君安证券研究报告发布平台,本订阅号所载内容均来自于国泰君安证券研究所已正式发布的研究报告,如需了解详细的证券硏究信息,请具体参见国泰君安证券研究所发布的完整报告。
在任何情况下,本订阅号的内容不构成对任何人的投资建议,国泰君安证券也不对任何人因使用本订阅号所载任何内容所引致的任何损失负任何责任。
本订阅号所载内容版权仅为国泰君安证券所有,国泰君安证券对本订阅号保留一切法律权利。
订阅人对本订阅号发布的所有内容(包括文字、影像等)进行复制、转载的,需注明出处为“国泰君安研究”,且不得对本订阅号所载内容进行任何有悖原意的引用、节选和修改。
如需进一步了解本订阅号相关信息,敬请联系国泰君安证券销售交易部。
华北地区:莫言钧 010-59312716
华东地区:潘一楠 021-38676548
华南地区:刘令仪 0755-23976062
1998-2026深圳市财华智库信息技术有限公司 版权所有
经营许可证编号:粤B2-20190408
粤ICP备12006556号