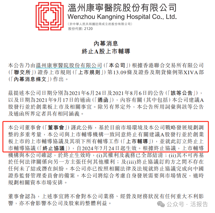
7月30日,“精神病医院第一股”康宁医院(2120.HK)发布公告称,基于目前市场环境及公司战略发展规划调整,公司终止A股创业板发行上市的上市辅导,自2024年7月24日起生效。
这意味着,康宁医院长达八年的“回A”梦戛然而止。

来源:公司公告
康宁医院是一所以精神卫生专科为主股份制民营医院,于2015年底在港交所上市,成为“精神病医院第一股”。
上市第二年,康宁医院便启动A股上市进程,然而过程并不顺利。
2016年底,康宁医院递交A股上市申请材料,2017年后因更换法律顾问、签字律师等原因多次中止A股上市申请,2018年公司上市申请未被中国证监会发审委批准,首次申请以失败告终。
三年后,2021年康宁医院再次申请A股创业板上市。期间,康宁医院接连经历财务总监辞职、核数师普华永道辞任。
2022年1月30日,据公司公告表示,普华永道辞任核数师的原因在于调查发现公司存在缺乏合理性解释的大额资金往来,涉及人员包括个人股东、装修供应商(有关人士)、公司高管,涉及金额总计超3000万,普华永道无法确定审核范围和最终完成时间。

来源:公司公告
公告发出后,股价暴跌40%。
随后,康宁医院因年报延期,2022年4月1日停牌。历经一年,2023年6月8日公司才正式复牌,此时股价已相对发行价跌去七成。

来源:捷利交易宝APP
文章来源:活报告公众号
1998-2026深圳市财华智库信息技术有限公司 版权所有
经营许可证编号:粤B2-20190408
粤ICP备12006556号