
来源:招股书
来源|LiveReport大数据
摘要:丰巢控股于2024年8月30日向港交所递交招股书,拟在香港主板上市,独家保荐人为华泰国际。
公司是中国及全球行业领先的末端物流解决方案供应商,按2023年收入计是中国最大的末端物流解决方案供应商,且柜机数量及2023年的包裹量计是全球最大的智能快递柜网络运营商。
2023年收入约38.12亿人民币,净亏损约为5.41亿人民币;2024年前五个月收入19.04亿人民币,同比增长33.63%,净利润约0.72亿人民币,同比扭亏为盈。
LiveReport获悉,成立源于2015年的丰巢控股有限公司HIVE BOX HOLDINGS LIMITED(以下简称“丰巢控股”)于2024年8月30日在港交所递交上市申请,拟香港主板上市。这是该公司第1次递交上市申请,独家保荐人为华泰国际。
公司凭借强劲的业务模式,已经成为了末端物流领域的创新标杆。公司通过丰巢公司智能柜网络推动末端物流的变革,支持新兴的电商行业,并提高了整体物流效率。
公司基于该等多元化服务,公司的业务模式紧密地吸引了消费者、快递员、快递公司、电商平台、社区及增值服务合作方等主要利益相关方参与其中。公司为各方参与公司者提供多方面的利益,让公司的价值主张在多个方面产生共鸣。

来源:招股书
截至2024年5月31日,公司已累计为367.8百万消费者及3.5百万快递员提供服公司务。于往绩记录期间,公司的快递末端配送服务所交付的包裹数量呈稳定增长趋势:公司于2021年、2022年及2023年分别为6,204.1百万件、5,823.3百万件及6,463.1百万件。公司于往绩记录期间,公司的消费者智能交付服务所寄送的包裹数量增长迅速,由2021年公司的114.3百万件增至2022年的141.7百万件,并进一步增加至2023年的233.2百万件,由公司2021年至2023年的复合年增长率为42.8%。
投资亮点
•运营全球最大智能快递柜网络的末端物流服务商,具有绝对领先地位;
•创新商业模式推动物流产业的革命性进步;
•广泛且深入社区的网络布局使公司能发展出多样化的服务模式;
•由前沿创新驱动的强大技术能力;
•开放包容的运营架构,与全市场合作伙伴实现协同效应;
•有远见、具创业精神及经验丰富的管理团队。
公司资料:
官网:https://www.fcbox.com
公司地址:中国深圳前海深港合作区南山街道桂湾五路123号前海大厦T2栋1601室
香港地址:香港铜锣湾希慎道33号利园一期19楼1903室
财务分析
截至2023年12月31日止3个年度及2024年前五月:
收入分别约为人民币25.3亿元、28.9亿元、38.1亿元、14.2亿元及19亿元,年复合增长率为22.84%;
研发分别约为人民币-1.5亿元、-1.7亿元、-1.5亿元、-0.6亿元及-0.6亿元,年复合增长率为0.34%;
净利润分别约为人民币-20.7亿元、-11.7亿元、-5.4亿元、-3.1元及0.7亿元,年复合增长率为-48.87%;
研发占亏损比分别约为7.30%、14.68%、28.10%、19.77%及-82.30%。

来源:LiveReport大数据
公司2023年开始摆脱毛损泥沼,2024年前五个月同比扭亏为盈。截至最新报告期,公司贸易应收2.87亿,贸易应付50.19亿,短期借款2.73亿,长期借款13.59亿,现金借款总额约16.32亿人民币;期末现金及等价物8.59亿。从以上数据不难看出,公司负债情况日益严峻。
行业前景
随着快递价值链中的利益相关者对便捷高效的末端物流服务需求不断增加,中国的末端物流解决方案市场正在稳步增长。中国末端物流解决方案市场按包裹量计的市场规模由2019年的311亿件增至2023年的943亿件,年复合增长率为32.0%,并预计2028年将达到1,664亿件,2023年至2028年的年复合增长率为12.0%。由于公共卫生事件阻碍快递员提供上门收件及送件服务,末端物流解决方案已成为近年来普遍接受的寄件及配送形式。通过末端物流解决方案处理的快递包裹量占快递包裹总量的比例由2019年的45.4%快速增加至2023年的65.4%,预计未来仍将保持在70%左右的高水平。

来源:招股书
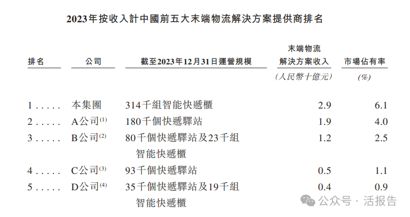
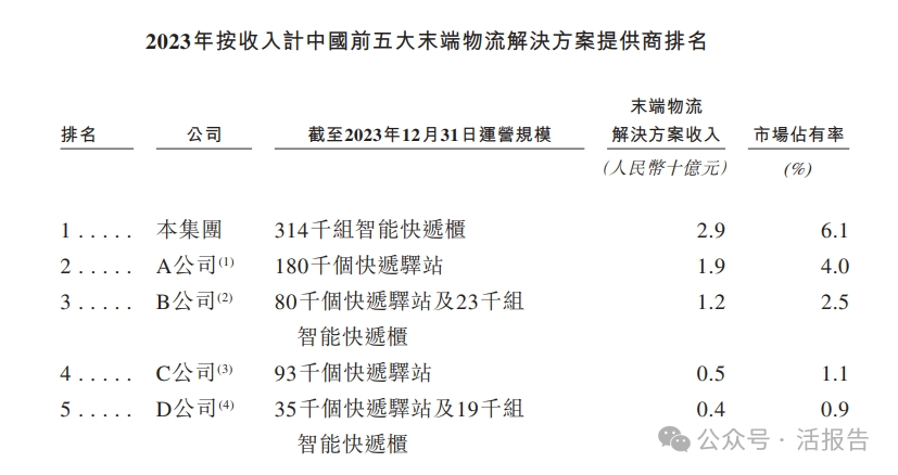
行业地位
中国末端物流解决方案市场高度分散。2023年按收入计的前五大末端物流解决方案提供商占中国末端物流解决方案市场总市场份额的14.6%。公司为2023年按收入计中国最大的末端物流解决方案提供商,市场份额为6.1%。按截至2023年12月31日的柜机数量及2023年包裹量计,公司为中国最大的智能快递柜网络运营商。

来源:招股书
同行业公司IPO对比
本次选取的同行业对比公司为:智莱科技(300771.SZ)
公司产品主要分为智能快件箱类设备、自助电子寄存柜类设备、智能恒温及售卖类设备和其他定制类智能交互设备四大类,其中,智能快件箱类设备主要用于解决快递行业最初一公里的自主寄件以及最后一公里派件问题;自助电子寄存柜类设备主要应用于图书馆、水上乐园、主题公园等场景,解决公众场所的物品临时存放问题;智能恒温及售卖类设备包括自动售卖机、取餐柜、冷冻柜等系列产品,主要解决餐饮物品的保存与交付问题。

来源:LiveReport大数据
主要股东
公司已发行股本总额约48.45%的投票权由王卫先生及╱或明德控股透过(i)Sunford(一家由王卫先生全资拥有的公司)控制,占本公司已发行股本总额约17.92%;(ii)Fortune Box(一家由明德控股全资拥有的公司),占本公司已发行股本总额约7.57%;(iii)YiBao(一家由明德控股通过其全资附属公司,即驿宝香港及浙江驿宝间接全资拥有的公司),占本公司已发行股本总额约1.90%;(iv)亮越(一家由顺丰控股全资实益拥有的公司,而顺丰控股则由明德控股控制),占本公司已发行股本总额的9.15%;及(v)根据一致行动安排,余女士、徐育斌先生、周湘东先生、李文青女士及阳艷容女士通过其各自控制的投资控股公司(即Bestford、阿修罗、Ruixuan、Builnefit及Ceromel)合计占本公司已发行股本总额约11.91%的投票权。

来源:招股书
管理层情况
公司董事会由七名董事组成,包括三两名执行董事、五名非执行董事及四名独立非执行董事。徐育斌为董事长、执行董事兼首席执行官,主要负责公司的整体策略规划及业务方向及管理。

来源:招股书
融资情况
公司共计进行过多轮融资行为,最近一轮融资时间为2021年1月7日,本轮约募集4.0亿美元。

来源:招股书
中介团队
据LiveReport大数据统计,丰巢控股中介团队共计8家,其中保荐人1家,近10家保荐项目数据表现尚可;公司律师共计3家,综合项目数据一般。整体而言中介团队历史数据表现一般。

来源:LiveReport大数据
保荐人承销历史业绩
华泰国际保荐首日的破发率为41.46%;

来源:LiveReport大数据
文章来源:活报告公众号
1998-2026深圳市财华智库信息技术有限公司 版权所有
经营许可证编号:粤B2-20190408
粤ICP备12006556号