12月8日,中共中央政治局召开会议,分析研究2026年经济工作,审议《中国共产党领导全面依法治国工作条例》。
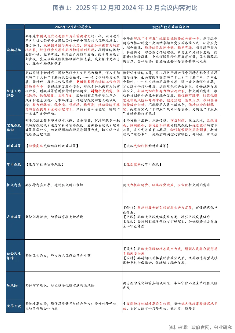
形势判断方面,今年目标将顺利实现,要推动“十五五”良好开局。会议肯定了2025年以来的经济社会发展成果,指出“今年是中国式现代化进程中具有重要意义的一年”;同时,“经济社会发展主要目标将顺利实现”。对于2026年经济工作,要推动经济实现质的有效提升和量的合理增长,实现“十五五”良好开局。预计2026年经济增长目标仍可能设定为5%左右。
宏观政策方面,延续政策基调。会议指出,“继续实施更加积极的财政政策和适度宽松的货币政策,发挥存量政策和增量政策集成效应,加大逆周期和跨周期调节力度”。预计2026年降准降息仍有空间,7天逆回购利率的降息幅度为10bp-20bp,降准的空间为50-75bp。预计2026年赤字率可能设定在3.8%,延续发行超长特别国债,对消费补贴扩围提额,加大对科技、生育、养老和住房等领域的支持。
重点工作领域方面,会议对2026年经济工作的重点领域进行了部署,“防风险”排序移至最后。会议部署了8大重点领域,其中,“扩内需”继续作为各项工作之首,会议提出“要坚持内需主导,建设强大国内市场”;“防风险”的排序移至最后一位,与“重点领域风险化解取得积极进展”形成呼应。
事件
12月8日,中共中央政治局召开会议,分析研究2026年经济工作,审议《中国共产党领导全面依法治国工作条例》。
点评
一、形势判断:经济社会发展主要目标将顺利实现
对于2025年经济工作,经济社会发展主要目标将顺利实现。会议肯定了2025年以来的经济社会发展成果,指出“今年是中国式现代化进程中具有重要意义的一年”。12月3日,中共中央召开党外人士座谈会,会议指出“今年是很不平凡的一年”。与2024年12月政治局会议相比,2025年12月政治局会议增加了“统筹国内国际两个大局”,2025年,我国主动运筹国际空间、塑造外部环境,取得了标志性的成果;同时,会议指出“经济社会发展主要目标将顺利实现”。2025年前三季度,我国GDP累计增速为5.2%,预计2025年将顺利实现经济增长目标。
对于2026年经济工作,要推动经济实现质的有效提升和量的合理增长,实现“十五五”良好开局。对比2024年12月政治局会议,本次会议在“更好统筹发展和安全”之前增加了“更好统筹国内经济工作和国际经贸斗争”,2025年4月政治局会议首次指出“统筹国内经济工作和国际经贸斗争”,表明在当前复杂的国际形势下,国际经贸斗争是一场“持久战”,要持续总结经验,主动加以应对。会议指出,“持续扩大内需、优化供给,做优增量、盘活存量,因地制宜发展新质生产力,纵深推进全国统一大市场建设,持续防范化解重点领域风险”,也就是要坚定不移办好自己的事,做好国内经济重点工作。“着力稳就业、稳企业、稳市场、稳预期”的提法和7月政治局会议保持一致。会议要求,“要推动经济实现质的有效提升和量的合理增长,实现‘十五五’良好开局”,为了“十五五”时期开好局,预计2026年经济增长目标仍可能设定为5%左右。

二、宏观政策:发挥存量政策和增量政策集成效应
宏观政策基调延续,兼顾存量和增量、逆周期和跨周期。会议指出,“继续实施更加积极的财政政策和适度宽松的货币政策,发挥存量政策和增量政策集成效应,加大逆周期和跨周期调节力度”。
货币政策方面,继续实施适度宽松的货币政策,降准降息仍有空间。预计2026年7天逆回购利率的降息幅度为10bp-20bp,LPR利率跟随7天逆回购利率下调;预计2026年降准的空间为50-75bp。“发挥存量政策和增量政策集成效应”对于货币政策而言,意味着淡化对数量目标的关注,将提升存量资金使用效率和优化资金投向置于更加重要的地位。
财政政策方面,继续实施更加积极的财政政策,预计仍将设定较高的赤字率,延续发行超长特别国债,对消费补贴扩围提额,加大对科技、生育、养老和住房等领域的支持。预计2026年赤字率设定为3.8%;同时,延续发行超长特别国债,额度可能达到1.8万亿元;继续发行专项债用于置换存量债务和清理拖欠账款,考虑到动用部分结存额度,专项债额度可能达到6.9万亿元(包括2万亿元置换存量债务的地方债)。会议指出,“坚持创新驱动,加紧培育壮大新动能”,财政政策对于科技创新的支持力度有望增强,可能通过税收、政府采购、专项资金、政府投资基金、风险分担等多种方式加大支持。会议指出,“坚持民生为大,努力为人民群众多办实事”。财政“投资于人”方面,预计继续发放消费补贴,用于消费补贴的额度由3000元进一步提高至5000亿元,补贴的范围可能继续向文娱体育用品、纺服、养老、托育、教育培训等领域扩容;继续发放育儿补贴,2025年支出规模约为1000亿元,2026年同等标准下的育儿补贴规模和2025年相当,未来可以提高育儿补贴的标准以及对3岁以下婴幼儿照护、子女教育的税前扣除额度;养老方面,“十五五”时期可能继续提高城乡居民养老金最低标准;住房方面,可以加大对住房贷款利息的税前扣除额度,在消费贷款贴息经验的基础上,探索对住房贷款进行贴息。


三、重点工作:“防风险”排序后移
会议对2026年经济工作的重点领域进行了部署,“防风险”排序移至最后。会议提出了“八个坚持”,其中,“扩内需”继续作为各项工作之首,“防风险”的排序由2024年12月会议的第5大工作任务移至最后一位,与形势判断中“重点领域风险化解取得积极进展”形成呼应。

会议将“要坚持内需主导,建设强大国内市场”摆在2026年重点工作任务的首要位置,这与2024年12月政治局会议的排序一致。“十五五”规划建议指出,“强大国内市场是中国式现代化的战略依托”,强调扩大内需的战略基点定位。截至10月,固定资产投资累计同比录得负增长,基建投资的逆周期属性减弱;家电音像零售额同比增速时隔14个月转负,耐用消费品以旧换新政策效用呈现退坡迹象。2026年将做好政策接续,促进投资和消费良性互动,增强国内大循环内生动力和可靠性。消费领域,用于支持消费品以旧换新的超长期特别国债资金额度有望提升,支持范围或进一步向纺织服装、文体用品以及服务消费领域扩容。投资领域,“投资于人”倾向将得到巩固,民生领域投资将更好发挥投资对消费的支撑作用。
会议强调,“坚持创新驱动,加紧培育壮大新动能”;同时提出“坚持改革攻坚,增强高质量发展活力动力”。截至2023年,以TMT为代表的新动能,其营业收入已经超越房地产为代表的传统动能,新动能对于整体经济的产出拉动效应也已然超越房地产链条,我国新老动能转换已经到来。同时,“十五五”规划建议将科技自立自强作为经济社会发展的第二项主要目标,不再仅强调科技对于促进经济发展的作用,更加侧重通过科技自立自强来赢得战略主动。科技实力是大国博弈的“武器”,从世界知识产权组织编制的全球创新指数来看,2025年我国创新能力已超越日本和德国,成为世界第二大创新经济体。
会议指出“坚持对外开放,推动多领域合作共赢”。“十五五”规划建议在当前国际形势的判断中指出,“国际经济贸易秩序遇到严峻挑战,世界经济增长动能不足”。在当前全球化遭遇逆流的背景下,我国坚持开放合作、互利共赢的扩大开放立场。商品贸易领域,2025年面对美国挑起的经贸争端,我国贸易伙伴多元发展,1-10月非洲已经成为拉动我国出口增长的第二大地区,我国的资本品和中间品正成为东盟、非洲等新兴市场工业化的有力助推。服务贸易领域,同海外经济体相比,我国服务出口发展潜力广阔;同时,我国丰富人才资源优势突出,在知识密集型服务业领域具有比较优势,ICT、科学研究和技术服务等高技术服务业有望成为我国出口的新增长点。

会议强调,“坚持协调发展,促进城乡融合和区域联动”。“十五五”规划建议指出,农业农村现代化关系中国式现代化全局和成色,区域协调发展是中国式现代化的内在要求。城乡协调方面,农村基础设施建设、农村消费品提质升级有望成为扩大内需的重要抓手;推动城乡要素双向流动,实现资源优化配置,为进一步提升全要素生产率打开空间。区域协调方面,因地制宜发展新质生产力,有助于破除地方保护和市场分割,缓解“内卷式”竞争压力,建设全国统一大市场。
会议强调,“坚持‘双碳’引领,推动全面绿色转型”。2026年将坚持碳达峰碳中和为牵引,协同推进降碳、减污、扩绿、增长,增强绿色发展动能。2026年绿色生产生活方式有望加快形成,11月六部门印发《关于增强消费品供需适配性进一步促进消费的实施方案》。该方案提出“促进绿色产品扩容迭代”,要求提高消费品能效、水效限定值标准;制定挥发性有机物及重金属含量限值强制性国家标准;鼓励新能源汽车、高能效家电、绿色建材家装等领域绿色低碳消费。
会议强调,“坚持民生为大,努力为人民群众多办实事”。“十五五”规划建议,将人民生活品质不断提高作为经济社会发展的主要目标,强调人的全面发展。自2025年“两会”提出“投资于人”以来,一般公共预算支出中用于教育、文化旅游体育与传媒、社会保障与就业、卫生健康领域的比重持续上升;与之对应,其他服务业GDP(包括教育,卫生和社会工作,文化体育和娱乐业,公共管理、社会保障和社会组织)同比增速持续回升,第三季度较2024年末提高1.3个百分点。2026年“投资于人”的趋势将得到巩固,财政支出或进一步向民生领域倾斜。

会议强调,“坚持守牢底线,积极稳妥化解重点领域风险”。“十五五”规划建议提到,“提高防范化解重点领域风险能力,统筹推进房地产、地方政府债务、中小金融机构等风险有序化解,严防系统性风险”。预计2026年,城市更新将对房地产投资形成支撑;一揽子化债政策框架下,地方政府隐性债务得到有序置换,持续清理拖欠企业账款;中小金融机构“兼并重组、减量提质”深入实施,风险处置有序推进。
来源:兴业研究公众号
1998-2026深圳市财华智库信息技术有限公司 版权所有
经营许可证编号:粤B2-20190408
粤ICP备12006556号